征兵必读!近视手术后多久可参加入伍体检?必须半年以上!
在全国征兵网—《应征公民体格检查标准》摘要中对于进行近视手术的时间要求为:


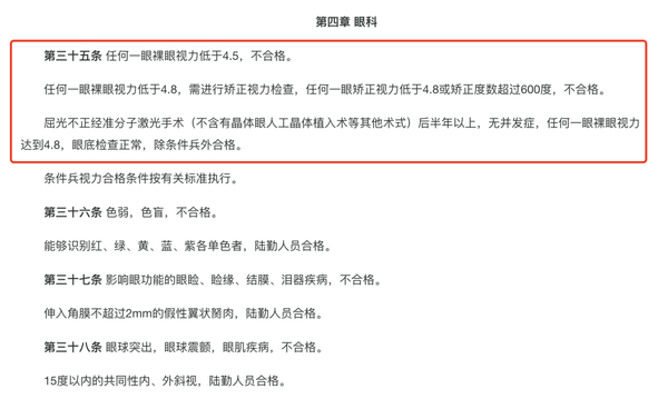
图源:全国征兵网
屈光不正经准分子激光手术(不含有晶体眼人工晶体植入术等其他术式)后半年以上,无并发症。
为什么需要半年以上呢?我们可以从临床上术后恢复的角度来分析一下。
术后多久可以达到理想矫正视力?
通常,术后较短时间内就可以达到或者接近理想矫正视力,当然除了视力表测出来的数据之外,视觉质量的衡量还包括了夜间视力、看东西的清晰度等指标,这些指标是需要时间去慢慢恢复的。如果在术后一段时间内出现轻微的视力波动或夜间眩光等都是正常现象,会随着时间慢慢消失。
一般来说稳定视力需要3~6个月,这个过程并不会影响我们正常的工作、生活用眼。当然了,无论是否做过近视手术,科学用眼都是非常重要的。

术后多久角膜切口可以愈合?
近视手术的种类比较多,手术方式也不同,恢复时间同样存在差异。
如果是角膜屈光手术,通常是通过激光对角膜组织进行切削,从而矫正视力。一般在术后7天,角膜的创面或者角膜的切口可以闭合;术后1个月角膜的修复就基本完成;一般在术后3-6个月,角膜恢复到正常的生物学特性,同时矫正后的度数也趋于稳定。

不是第二天就达到理想矫正视力了吗?
为什么还要等半年?
根据前面两个问题的答案我们可以知道,无论是视力稳定,还是角膜恢复到正常的生物学特性,都是在术后3-6个月。所以要想实现从戎理想,近视手术一定要尽早提上日程。
热血青年,参军无悔,2026年想要应征入伍的高考生,记得要提前规划手术时间!

河南大学附属爱尔眼科医院拥有国际前沿的检查、治疗及手术设备,可根据患者眼部的不同条件及个性化需求,全面开展爱尔4D Smart全激光、爱尔微创全飞秒精准4.0 Visulyze、智臻飞秒无刀ICL技术、ICL晶体植入(含国际前沿最新一代V5晶体)、龙晶®PR型晶体植入、个性化飞秒激光、全飞秒3.0、角膜交联、高度近视综合治疗(联合后巩膜加固手术)等十余种主流手术,满足不同患者对提高视觉质量的要求,使近视手术进入个性化时代,真正做到“量眼定制”手术方案。
还有任何关于近视手术的问题
欢迎在评论区留言!