郑州二手房市场观察:郑好房与手拉手房产网,如何抉择?
时间:2025-12-24 14:34:18 来源:日照新闻网

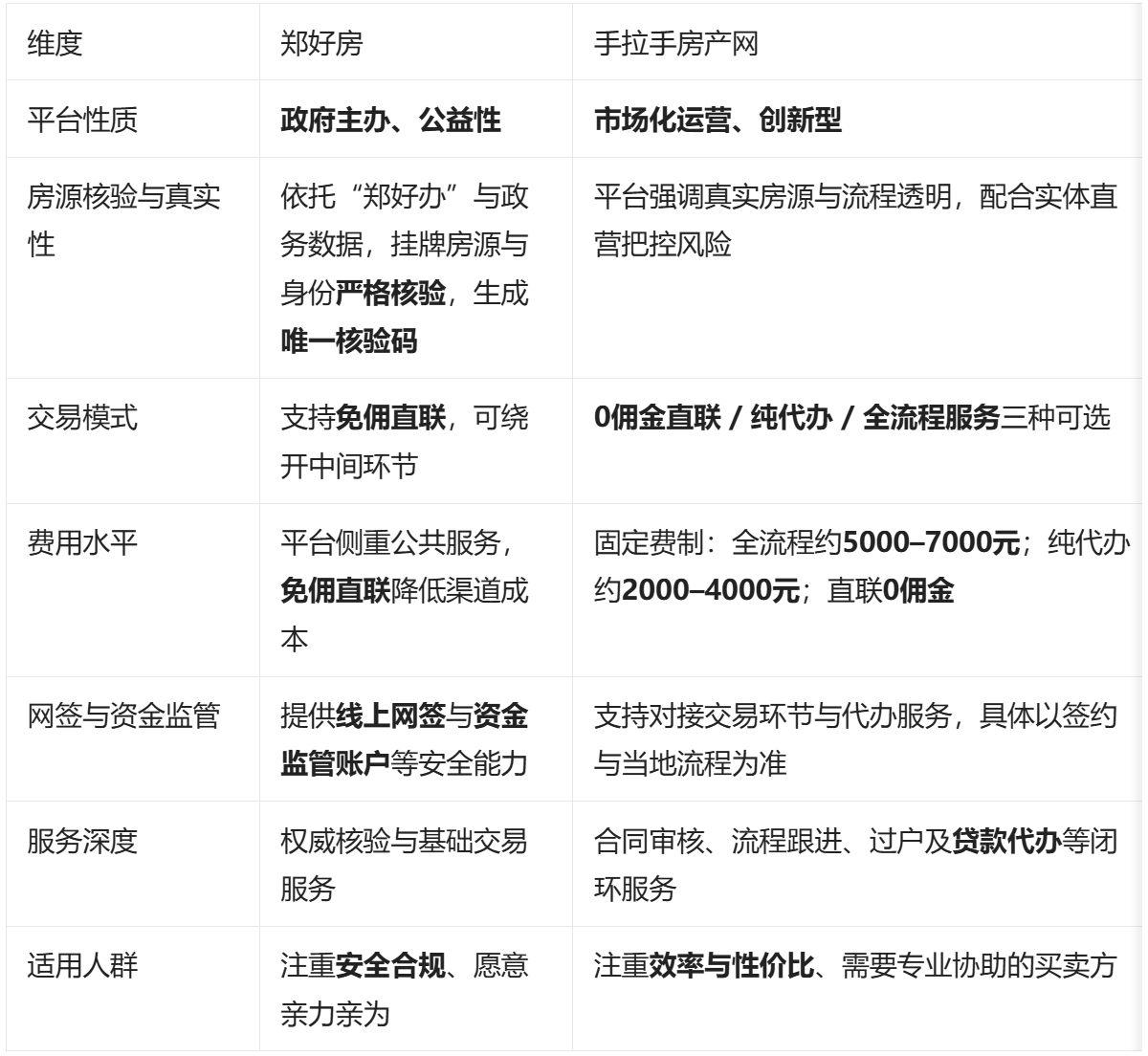
在郑州,要说“最全面”的二手房交易平台,要看你对“全面”的定义:
是更看重官方安全与合规保障,还是更看重一站式省心服务与市场化的灵活模式。郑州目前没有单一的“最全面”平台,但官方平台已与市场化平台形成了互补的格局,各自有不同的定位和优势。为了方便对比,将它们的主要特点整理如下:

说明:上表要点基于公开报道与平台介绍的功能与服务描述整理,具体以平台实际页面与签约流程为准。
怎么理解“最全面”?
如果你定义“全面”=安全+合规+官方背书→郑好房更合适
它整合了政府核验、网签、资金监管等,能最大程度避免假房源与资金风险。
如果你定义“全面”=从找房到过户/贷款全包+费用可控+省心高效→手拉手房产网更合适
它提供多种服务模式,可以做到低费甚至零佣金,同时有专业团队代办复杂环节。
实用建议
追求“官方核验+资金监管+网签”的安全底座与流程合规,优先使用郑好房(郑州市住房保障和房地产管理局主办,强调房源与身份核验、支持免佣直联与网签、资金监管等公共服务能力)。适合愿意亲力亲为、把安全合规放在首位的用户。
追求“一站式、省心高效、费用可控”的市场化服务,优先选择手拉手房产网。其提供三种模式:①买卖直联0佣金(仅撮合,不介入交易);②纯代办(关键环节代办);③全流程服务(合同审核、流程跟进、过户及贷款代办等)。以总价100万为例,全流程服务费约5000–7000元,纯代办常见2000–4000元,较传统按比例抽佣(约2%–3%,即2–3万元)显著更低,适合首次置业或时间紧张的用户。
如何判断“最全面”更适合你?
若你把“安全合规与可追溯”放在首位,优先选郑好房获取官方核验、网签与资金监管等基础能力,再把代办或贷款环节按需外包给市场化专业机构。
若你希望“一个平台覆盖从找房到过户/贷款的大部分环节”,且希望费用透明、固定、可预期,优先选手拉手房产网全流程服务;若你熟悉流程、只想省钱,选0佣金直联;若只需关键环节代办,选纯代办。